SIMPLIS MOSFET Models

Any SPICE MOSFET model installed in the SIMetrix library can be converted for use in SIMPLIS. When a MOSFET is placed on a SIMPLIS schematic, a model parameter extraction routine is invoked to automatically convert the SPICE model to a SIMPLIS model. During the model parameter extraction process, SIMetrix/SIMPLIS automatically runs several SPICE simulations on the SPICE model and extracts the SIMPLIS model parameters. After the Piecewise Linear (PWL) model parameters have been extracted, the resulting MOSFET model will run in SIMPLIS.

In this topic:

Extracting the MOSFET Parameters

When you place a MOSFET symbol on a schematic, the Extract MOSFET Parameters dialog opens for you to edit the default test conditions. You should change the test conditions to accurately reflect the expected voltage, current, and temperature of the device in your circuit.

The default test conditions are defined using the command shell menu, File > Options > SIMPLIS Options... . For additional information, see SIMPLIS MOSFET Options.

The following table describes the Extract MOSFET Parameters dialog test conditions.

Extracted MOSFET Model

Test Condition Default Value Units Description
SPICE Model IRF530   The SPICE model used to extract SIMPLIS parameters.
Model type Extracted   Invokes the model parameter extraction algorithms.
Drain to source voltage 1k V The peak off-state voltage seen by this device. Used to extract capacitance for model levels which include parasitic capacitance. Breakdown is not modeled.
Gate drive voltage 15 V Gate to source voltage to extract RDS(on).
Drain Current 200 A Peak drain current to extract the RDS(on) and forward gain of the MOSFET.
Model temperature 25 °C Temperature used for all extraction simulations.
Model level 0   Model complexity. For information on choosing the model level, see MOSFET Model Levels.
Limit maximum off resistance Checked   Limits the off resistance for the MOSFET. For some SPICE models, this will produce a SIMPLIS model which runs faster.
Maximum off resistance 100Meg W The maximum off resistance of the MOSFET switch. This value is used only if "Limit maximum off resistance" is checked.
Include extended Cgd behavior Unchecked   Adds additional segments to the Cdg capacitor to model its behavior when the voltage from Source to Gate goes negative. This option is only available for model Level 2.
Number of segments 2   Number of segments added to the Cdg capacitor. This value is used only if "Include extended Cgd behavior" is checked.

Show extracted PWL waveforms option

Beginning in version 8.2, there is now an option to plot the extracted parameters as a set of PWL curves. To enable this option, select the Show extracted PWL waveforms checkbox and extract the model. After the model is extracted, a set of curves will be generated comparing the extracted PWL curves against the simulated SPICE curves. The curves displayed will depend on the model level being extracted.

Below is a typical PWL approximation of the Forward Bias Current characteristic of the MOSFET's body diode, with the SPICE curve in red and the PWL curve in blue.

SIMPLIS MOSFET Model Levels

The SIMPLIS MOSFET models have multiple levels to balance simulation speed vs. model accuracy. There are currently four levels: 0, 1, 2, and 3. As the model level increases, so does the model complexity and, as a rule, simulation times also increase.

SIMPLIS extracts a model based on the model level chosen in the Extract MOSFET Parameters dialog. Currently model levels 0, 1, and 2 are supported by the model parameter extraction algorithms. The level 3 model is intended for more detailed modeling and can be manually generated from a device datasheet or from a spreadsheet or other program. For details of the Level 3 model, see Manually Generate and Customize MOSFET Models. Although these models are internally saved as ASCII text, the following illustrations show the three model levels in a schematic form.

Level 0 Model

Level 0 models a switch with on/off resistance values, a body diode, gate resistance, and gate-to-source capacitance. The Level 0 Model can be used for AC Bode Plots and for simulating output voltage during load and line transients when the actual switching waveform shapes are not critical.

  • The conduction region is modeled with an on and off resistance.
  • CGS capacitance is modeled with a linear capacitor and has a parallel 10Meg resistor.
  • Gate resistance is modeled with RG.
  • The body diode is modeled with a 2- or 3-segment resistor; the number of segments is specified in the SIMPLIS Options dialog.
  • There is no output (CDS) or reverse capacitance (CDG).

Below is a schematic view of a Level 0 model:

Level 0 models these circuit elements Level 0 Schematic
QQ1: Ideal Switch with On and Off Resistance
CGS: Linear Capacitance
RGS: 10Meg Ω Resistor
RG: Internal Gate Resistor
!R_BODY: Body diode modeled by PWL Resistor

Level 1 Model

Level 1 models a switch with on/off resistance values, a body diode, gate resistance, gate-to-source capacitance, plus a lumped-linear Coss capacitance across drain and source terminals. The Level 1 Model can be used for power stage simulations, including Quasi-resonant, LLC, and phase-shifted bridge topologies,as well as for AC Bode Plots and for simulating output voltage during load and line transient.

  • The conduction region is modeled with an on and off resistance.
  • CGS capacitance is modeled with a linear capacitor and has a parallel 10Meg resistor.
  • Gate resistance is modeled with RG.
  • The body diode is modeled with a 2- or 3-segment resistor; the number of segments is specified in the SIMPLIS Options dialog.
  • There is no reverse capacitance (CDG).
  • The bulk COSS capacitor is the parallel CDG and CDS capacitors with the value as follows:
    COSS = (QCDS1 - QCDS0)/(VCDS1 - VCDS0)

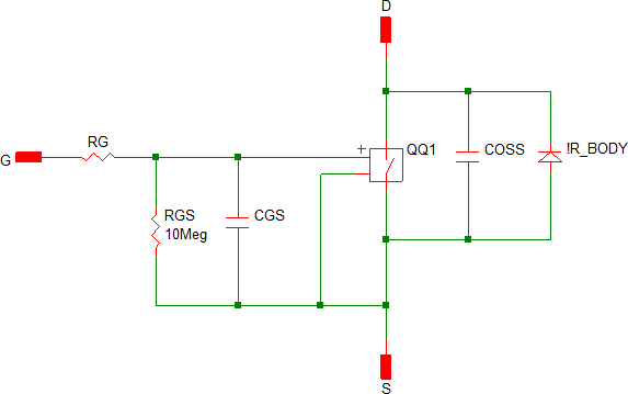
Below is a schematic view of a Level 1 model:

Level 1 models these circuit elements Level 1 Schematic
QQ1: Switch with On and Off Resistance
CGS: Linear Capacitance
RGS: 10Meg Ω Resistor
RG: Internal Gate Resistor
!R_BODY: Body diode modeled by PWL Resistor
COSS: Lumped linear output capacitance

Level 2 Model

Level 2 models a switch with forward transconductance gain, a body diode, and gate-to-source capacitance, plus a nonlinear Gate-Drain, Drain-Source, and Gate-Source capacitors. The active region is modeled by a linear transconductance gain (ID is proportional to VGS - VT0). The Level 2 Model can be used for switching losses, MOSFET voltage and current stresses, and all simulations covered by Level 0 and Level 1 models.

  • Forward conduction is modeled with a two-segment gain. The following gain information assumes that the device is being switched from an off state to an on state:
    • Below the threshold voltage (VT0 - HYSTWD/2)), the gain is 0.
    • Above the threshold, the gain is GAIN = ID2/(VGS2 - VT0 - HYSTWD/2) units: A/V (transconductance)
  • Gate resistance is modeled with RG.
  • The body diode is modeled with a 2- or 3-segment resistor; the number of segments is specified in the SIMPLIS Options dialog.
  • This model level implements non-linear capacitors for all three capacitors (CGS , CDG and CDS). The Model Extraction algorithms determine the number of segments for each capacitor. Typically the Gate-Source capacitor is linear, while the Drain-Gate and Drain-Source capacitors have four segments.
    Note: The actual capacitor used is determined by the CGS_NSEG , CDG_NSEG and CDS_NSEG parameters.
    • If one of these parameters is set to 0, the capacitor at that location will be an open circuit.
    • If the number of segments is set to 1, a linear capacitor is implemented with capacitance:
      Cxx = (Qxx1 - Qxx0)/(Vxx1 - Vxx0)
      where "xx" is the capacitor GS, DG, or DS.
    • Otherwise, if the CXX_NSEG parameter is set to a value greater than 1, the capacitor is implemented with a PWL capacitor. For more information, see Capacitor Models section below.

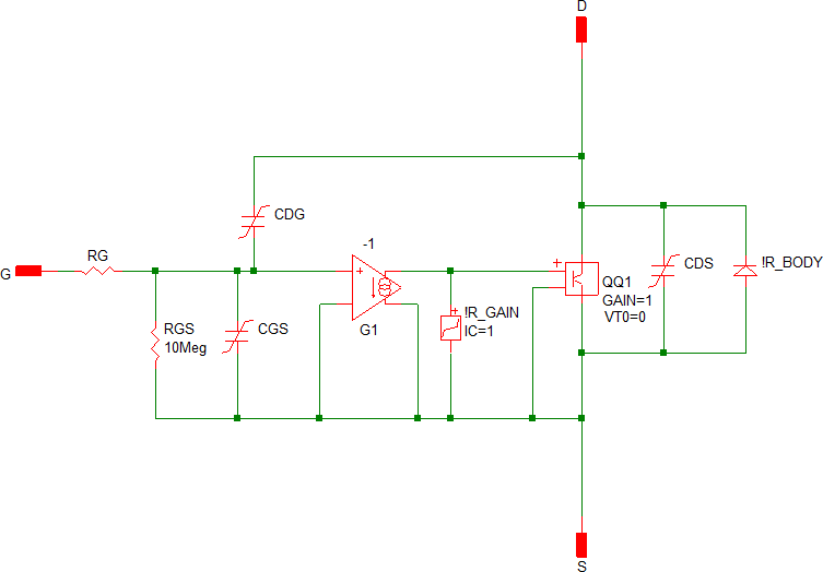
Below is a schematic view of Level 2 model:

Level 2 models these circuit elements Level 2 Schematic
QQ1: Switch with forward transconductance
RG: Internal Gate Resistor
CGS: PWL Capacitance
RGS: 10Meg Ω Resistor
CDG: PWL capacitance
CDS: PWL capacitance
!R_BODY: Body diode modeled by PWL Resistor

Level 3 Model

The Level 3 model extends the Level 2 model to include up to 5 forward transconductance gain segments. The Level 3 model can be used to more accurately model converter losses for converters which operate over a wide range of currents.

Note: The model extraction algorithms do not extract a level 3 model. The level 3 model is available for manually generated models. See Manually Generate and Customize MOSFET Models for details.
  • The level 3 model is the same as the Level 2 model but the Forward Conduction is modeled with a variable number of PWL segments.
  • As with the Level 2 model, the first segment has a gain of 0.
  • The second segment has a gain of GAIN2 = ID2/(VGS2 - VT0) units: A/V (transconductance)
  • Further segments have gain values which are defined by the slopes between successive point pairs. For example, the third segment has a gain of GAIN3 = (ID3 - ID2)/(VGS3 - VGS2) units: A/V (transconductance)
  • Up to five segments of gain can be used with this model. The number of gain segments is controlled by the GAIN_NSEG parameter.

Below is a schematic view of a Level 3 Model:

Level 3 models these circuit elements Level 3 Schematic
QQ1: Switch with forward transconductance
RG: Internal Gate Resistor
CGS: PWL Capacitance
RGS: 10Meg Resistor
CDG: PWL capacitance
CDS: PWL capacitance
!R_BODY: Body diode modeled by PWL Resistor
!R_GAIN: PWL forward transconductance gain
G1: Converts gate-source voltage to a current

User-defined Models

The user-defined model uses parameters entered directly in the Edit MOSFET Parameters dialog without invoking the model extraction algorithms. A MOSFET can be switched from an extracted model to a user-defined model at any point; however the extracted parameters are by default copied over to the user-defined parameters, replacing any user-entered values. You can disable this behavior in the SIMPLIS Options dialog by clearing the check box labeled "Automatically copy extracted parameters to User-defined parameters." You can access these options from the command shell menu File > Options > SIMPLIS Options... . For more information, see SIMPLIS MOSFET Options.

The following table describes the Edit MOSFET Parameters entries for a User-defined model.

 User-defined MOSFET Model

Parameters Default Value Units Description
Label: USER_LABEL   Any descriptive text. Cannot contain white space characters.
Model type User-defined   The values in this dialog are used literally.
On Resistance: 10m The on resistance of the MOSFET switch.
Off Resistance: 100Meg The off resistance of the MOSFET switch
Threshold: 2.5 V MOSFET threshold voltage - the MOSFET will turn on at (Threshold + 1/2 Hysteresis).
Turn off occurs at (Threshold  - 1/2 Hysteresis).
Hysteresis: 250m V The hysteresis of the MOSFET
Input Capacitance: 0 F The input capacitance ( CGS) of the MOSFET. Set to 0 to remove the capacitor from the model.
Gate Resistance: 0 W The internal resistance of the MOSFET. Set to 0 to remove the gate resistance from the model.
Output Capacitance: 0 F A non-zero value will place a linear capacitance between the MOSFET drain and source terminals.
Set to 0 to remove capacitor from the model.
Body Diode Parameters
Forward voltage: 750m V Diode forward voltage drop. The diode effectively turns on at this voltage.
Forward resistance: 10m The Body Diode resistance at voltages higher than the Forward voltage

User-defined model schematic

Models these circuit elements User-defined Schematic
QQ1: Switch with On and Off Resistance
CGS: Linear Input Capacitance
RGS: 10Meg W resistor
RG: Internal Gate Resistor
!R_BODY: Body diode modeled by PWL Resistor
COSS: Lumped-linear output capacitance

▲ back to top

Customize or Manually Generate MOSFET Models

You can customize or manually generate your own MOSFET models using a parameter string with multiple PARAM_NAME=PARAM_VALUE key-value pairs. The parameter names and their functions are described in the MOSFET Model Parameters section below. You can interpret the SIMPLIS parameter values from device datasheet specifications and curves.

You can compose the parameter string in a text editor, spreadsheet, or script. The order of the parameter names in the parameter string and the capitalization of the parameter names are irrelevant.

You can include a PROTECTED=1 key-value pair to prevent from extracting a model and overwriting your manually generated parameters. The PROTECTED=1 key-value pair is not used in the simulation.  

Note: When you click on the device after adding the PROTECTED=1 key-value pair, the following message box appears to warn you that this is a hand-edited model.

To customize or generate your own MOSFET model, follow these steps:

  1. Create a parameter string of multiple PARAM_NAME=PARAM_VALUE key-value pairs using your preferred text editor, spreadsheet or script.
  2. Add the PROTECTED=1 key-value pair to the parameter string.
  3. Extract a MOSFET model and place it on a schematic.
  4. Right click on the symbol and select Edit/Add Properties....
  5. Double click on the PARAM_VALUES property.
    Result: The Edit Property dialog opens. At this point, you can change individual parameters in the Value box, or replace the entire default properties with the parameter string that you created in Step 2.
  6. To replace the entire string, follow these steps:
    1. Click in the Value box and type Ctrl A to select all of the existing parameter string, and press Delete.
    2. Copy the parameter string you completed in Step 2 and paste into the Value box.
    3. Click Ok.
  7. To change the name of your customized model, double click the VALUE property in the Edit Properties dialog, and change the name in the Value box.
  8. To return to the schematic, click Ok.
Alternately you can write the PARAM_VALUES property to the symbol using the Prop command in the command line with the following syntax:  
prop PARAM_VALUES parameter_string
where parameter_string is the set of key-value pairs that you created in Steps 1 and 2 above.
Important: Since parameter_string contains spaces, the entire string must be enclosed in double quotes.

MOSFET Model Parameters

The following tables detail the parameters which define the electrical behavior of the MOSFET model. Several other parameters in the PARAM_VALUES property have no effect on the electrical behavior of the model. These parameters are used to populate the Extract MOSFET Parameters dialog box.

Note: The default values are unlikely to appear in an extracted model. If these parameter values appear in your design, there has been an error in composing the parameter string.

MOSFET Parameters

Parameter Name Default Value Description
LEVEL 0 Model Level
RDSON 10m Switch QQ1 On resistance
ROFF 100Meg Switch QQ1 Off Resistance
VT0 2.5 Switch QQ1 Threshold
HYSTWD 1 Switch QQ1 Hysteresis
RG 1.123456789 Gate Resistance

Gain Model Parameters (LEVEL = 2 and 3 only)

Parameter Names Default Value Description
GAIN_NSEG   2 (off and on) Number of segments in the Gain model
VT0   1.123456789 X-Y point definitions for gain:
  • X-axis is gate-source voltage in volts (V).
  • Y-axis is drain current in amps (A).
  • The model adds zeros for VGS0 ID0, and ID1.
  • Points with subscripts greater than the GAIN_NSEG parameter are ignored.
The parameters listed in green are used only in Level=3 models.
VGS2 ID2 1.123456789
VGS3 ID3 1.123456789
VGS4 ID4 1.123456789
VGS5 ID5 1.123456789

Body Diode Model Parameters

Parameter Names Default Value Description
BD_NSEG   3 Number of segments in the body diode model.
  • BD_NSEG=0 removes diode.
  • Valid BD_NSEG are 0 , 2 , 3, 4, 5, 6
VD0 IBD0 1.123456789 X-Y point definitions for body diode:
  • X-axis is the Source-Drain voltage in volts (V).
  • Y-axis is the Body Diode forward current in Amps (A).
  • Points with subscripts greater than the BD_NSEG parameter are ignored.
VD1 IBD1 1.123456789
VD2 IBD2 1.123456789
VD3 IBD3 1.123456789
VD4 IBD4 1.123456789
VD5 IBD5 1.123456789
VD6 IBD6 1.123456789

Capacitor Models

Capacitors are modeled in SIMPLIS with Piece-Wise Linear capacitors.

  • A system of point-pairs is used with the X-Y plane defined with Voltage on the X-axis and Charge on the Y-axis.
  • A system of subscripts is used to define the point pairs. For example, VCDS0 and QCDS0 represent the lowest Voltage-Charge pair for the CDS capacitor with increasing subscripts representing increasing VDS voltages.
  • On the Voltage-Charge plane, the capacitance is the slope of any segment.
  • The actual number of segments is controlled by the CXX_NSEG, where "xx" is the capacitor GS, DG, or DS. The model uses only the number of point-pairs defined by CXX_NSEG; higher numbered point-pairs ignored.

Gate-Source Capacitor Model

Parameter Names Default Value Description
CGS_NSEG   1 Number of segments in the Gate-Source capacitor model
VCGS0 QCGS0 1.123456789 X-Y point definitions for CGS:
  • X-axis is the gate-source voltage in volts (V).
  • Y-axis is the capacitor charge (C).
  • Points with subscripts greater than the CGS_NSEG parameter are ignored.
VCGS1 QCGS1 1.123456789
VCGS2 QCGS2 1.123456789
VCGS3 QCGS3 1.123456789
VCGS4 QCGS4 1.123456789
VCGS5 QCGS5 1.123456789
VCGS6 QCGS6 1.123456789
VCGS7 QCGS7 1.123456789
VCGS8 QCGS8 1.123456789
VCGS9 QCGS9 1.123456789
VCGS10 QCGS10 1.123456789

Drain-Source Capacitor Model

Parameter Names Default Value Description
CDS_NSEG   4 Number of segments in the Drain-Source capacitor model
VCDS0 QCDS0 1.123456789 X-Y point definitions for CDS:
  • X-axis is the drain-source voltage in volts (V).
  • Y-axis is the capacitor charge (C).
  • Points with subscripts greater than the CDS_NSEG parameter are ignored.
VCDS1 QCDS1 1.123456789
VCDS2 QCDS2 1.123456789
VCDS3 QCDS3 1.123456789
VCDS4 QCDS4 1.123456789
VCDS5 QCDS5 1.123456789
VCDS6 QCDS6 1.123456789
VCDS7 QCDS7 1.123456789
VCDS8 QCDS8 1.123456789
VCDS9 QCDS9 1.123456789
VCDS10 QCDS10 1.123456789

Drain-Gate Capacitor Model

Parameter Names Default Value Description
CDG_NSEG   4 Number of segments in the Drain-Gate capacitor model
VCDG0 QCDG0 1.123456789 X-Y point definitions for Drain-Gate capacitor:
  • X-axis is drain-to-gate voltage in volts (V).
  • Y-axis is charge in coulombs (C).
  • Points with subscripts greater than the CDG_NSEG parameter are ignored.
VCDG1 QCDG1 1.123456789
VCDG2 QCDG2 1.123456789
VCDG3 QCDG3 1.123456789
VCDG4 QCDG4 1.123456789
VCDG5 QCDG5 1.123456789
VCDG6 QCDG6 1.123456789
VCDG7 QCDG7 1.123456789
VCDG8 QCDG8 1.123456789
VCDG9 QCDG9 1.123456789
VCDG10 QCDG10 1.123456789

MOSFETs From Datasheets – Pro or Elite License

Beginning in version 8.3, datasheet waveforms can be used to create or customize a SIMPLIS MOSFET model.

Creating a new MOSFET using a datasheet

To create a SIMPLIS MOSFET model using a datasheet, open the Part Selector and choose Discretes > MOSFETs - N-channel > Create from Datasheet... or Discretes > MOSFETs - P-channel > Create from Datasheet... depending on desired MOSFET type. The resulting dialog will appear:

Customizing an extracted MOSFET using a datasheet

To customize a SIMPLIS MOSFET after Extracting the MOSFET Parameters, right click on the MOSFET symbol, and select Edit Additional Parameters... menu item. The resulting dialog will appear:

Using the Dialog

The dialog works in a left-to-right fashion. Starting with the Model Level... where a Level 2 or Level 3 model can be selected.

The entries in the Inputs section are used to create the PWL definitions.

Inputs

Entry Names Default Value Description
Drain to source Voltage Extraction Value The peak off-state voltage seen by this device. Used to extract capacitance. Breakdown is not modeled.
Drain current Extraction Value Peak drain current to extract the forward gain of the MOSFET.
Gate drive voltage Extraction Value Gate to source voltage to extract RDS(on).
Coss n/a Select to digitize the Coss datasheet waveform.
Ciss n/a Select to digitize the Ciss datasheet waveform.
Crss n/a Select to digitize the Crss datasheet waveform.
Gain n/a Select to digitize the Transconductance datasheet waveform.
Body Diode n/a Select to digitize the Body Diode Forward Voltage characteristics datasheet waveform.
Disable Body Diode? Unchecked Select to omit the Body Diode from the model.

The entries in the Model Parameters section are not used to create the PWL definitions and are passed in to the MOSFET subcircuit.

Model Parameters

Entry Names Default Value Description
Label USER_LABEL A Label to describe the device. The label may only include alpha-numeric characters and the underscore character. The actual text is only used for describing the device, and is not used in simulation.
On Resistance 10m The on resistance of the MOSFET switch.
Off Resistance 100Meg The off resistance of the MOSFET switch.
RG 0 The gate resistance of the MOSFET.
RGS 10Meg The gate-to-source resistance of the MOSFET.
The Results section contains the PWL definitions of each subcomponent. Also available is the ability to use the calculated PWL values, change to user-defined values, or disable the subcomponent.
Note: The Qgs and Gain subcomponents cannot be disabled and the Body Diode is disabled in the Inputs section.

Pressing the View button will plot the calculated, if available, and PWL characteristics.

MOSFETs From Datasheets – Classic License

Because the Digitise Datasheet tool is not available when using a Classic license, the is slightly different that when using a Pro or Elite license.

Creating a new MOSFET using a datasheet

To create a SIMPLIS MOSFET model using a datasheet, open the Part Selector and choose Discretes > MOSFETs - N-channel > Create from Datasheet... or Discretes > MOSFETs - P-channel > Create from Datasheet... depending on desired MOSFET type. The resulting dialog will appear:

Customizing an extracted MOSFET using a datasheet

To customize a SIMPLIS MOSFET after Extracting the MOSFET Parameters, right click on the MOSFET symbol, and select Edit Additional Parameters... menu item. The resulting dialog will appear:

Using the Dialog

The dialog works in a left-to-right fashion. Starting with the Model Level... where a Level 2 or Level 3 model can be selected.

The entries in the Model Parameters section are not used to create the PWL definitions and are passed in to the MOSFET subcircuit.

Model Parameters

Entry Names Default Value Description
Label USER_LABEL A Label to describe the device. The label may only include alpha-numeric characters and the underscore character. The actual text is only used for describing the device, and is not used in simulation.
On Resistance 10m The on resistance of the MOSFET switch.
Off Resistance 100Meg The off resistance of the MOSFET switch.
RG 0 The gate resistance of the MOSFET.
RGS 10Meg The gate-to-source resistance of the MOSFET.
The Results section contains the PWL definitions of each subcomponent. Using a Classic license, only the user-defined values or disable options are available.
Note: The Qgs and Gain subcomponents cannot be disabled.

Pressing the View button will plot the calculated, if available, and PWL characteristics.