In this section of the tutorial, you will design a flyback transformer for a for a 310V-to-5V, 2A output, self-oscillating converter. You will then refine that design to reduce the losses.
In this topic:
This topic addresses the following key concepts:
In this topic, you will learn the following:
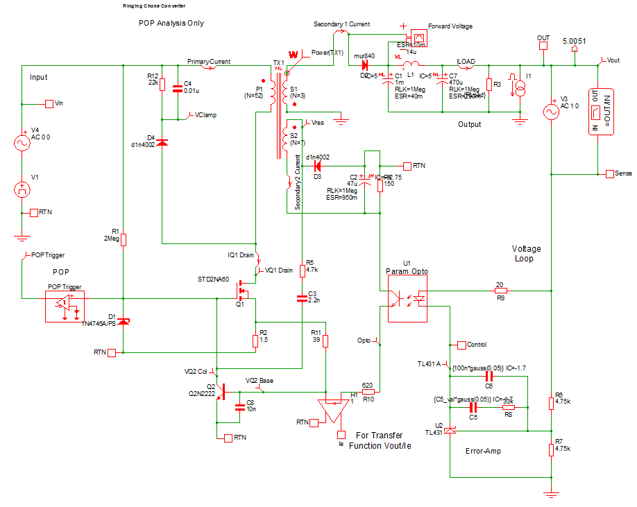
Open the schematic 4.2_SIMPLIS_MDM_selfoscillating_flyback_converter.sxsch from the zip archive of schematic files:
As the name suggests, this circuit does not run at a fixed switching frequency, but settles into a steady-state switching period based on the operating conditions, such as the input and output voltage and the load current. The characteristics of the transformer especially have a large effect on the steady-state switching frequency. This schematic is set up for a POP Analysis. Press F9 to run the simulation. You should see these waveforms in the waveform viewer:
In the lower right corner you can see the frequency measurement for the POP Trigger signal, which indicates the converter's self-oscillation (switching) frequency. In this case it is approximately 27kHz. Additionally, the RMS currents for the three windings are measured, giving you an idea of the copper requirements for the windings.
In reality, selecting a transformer turns ratio and magnetizing inductance is a major part of the design of a flyback converter. However, as with the inductor examples in this tutorial, the electrical parameters and the desired turns ratios and magnetizing inductance of the transformer are taken as fixed parameters, in order to focus on building a physical model of the transformer in MDM. Therefore all the transformer designs you will create in this chapter of the tutorial will have the number of turns indicated on the transformer symbol in the schematic:
This also means that the peak current in Primary 1 will always be about 380mA, in Secondary 1 about 5.5A, and in Secondary 2 approximately 400mA, as shown in the simulation results above.
Now double-click the transformer symbol TX1 to bring up the Define Multi-Level Lossy Transformer dialog described in the previous section. You will see that the transformer is currently set to use a Level 2 model. The Level 3 model does not exist yet (which you can see by selecting the Level 3 radio button in the dialog).
Now click on the Level 0 radio button. There you will see the nominal magnetizing inductance of the transformer is approximately 6.5mH. Therefore, for all the designs in the chapter you will be targeting a magnetizing inductance of about 6.5mH. This will allow you to maintain approximately the same switching frequency as in the above simulation. Changing the magnetizing inductance significantly will have a large effect on the switching frequency.
You will now create an initial transformer design with SIMPLIS MDM using this procedure:
MDM has selected the first core in the database and attempted to fit the desired number of turns and monofilar windings of some default wire gauge. As you can see in the visualization to the right, the three transformer windings cannot fit into this core with the default wire size. If you attempt to click Finish right away, the MDM window will not close and you will get an error message:
You can exit the main MDM window by clicking Finish until you have defined a physically valid design (you can of course, click Cancel to close at any time and discard your design).
The Core tab when designing a transformer works the same way as with the inductor design you completed in the previous sections. The only difference is that the number of turns (and windings) has already been defined (and placed by MDM) in the Define Multi-Level Lossy Transformer dialog. Therefore you can immediately select a core that satisfies the desired magnetizing inductance.
To start the transformer design, follow this proceedure:


You can see that if you wish to use a customized core geometry that is not available in the database, you do not need to start by defining every core dimension from zero. You can selected the predefined core that most closely matches your requirements, and then click customized to start editing the dimensions of that core to suit your needs.
The Core tab should now appear as follows:
Now switch to the Winding tab of the main MDM window. You will notice some differences compared to the inductor design you did in the previous chapters:
The secondary windings conduct a higher RMS current (2.69A in Secondary 1 and 157mA in Secondary 2) than the primary winding (120mA). Therefore we want to devote more copper area in the winding window to the secondaries than to the primary. To design the windings for this transformer,






Now switch to the Cooling tab. Everything is the same as in the inductor case. Leave everything as is and click Finish.
Double-click the symbol TX1. You will now see that the Level 3 model has been created:
Save the schematic as 4_myflyback_transformer1.sxch.
A complete schematic with the inductor design developed in this sub-section, set up for MDM post-processing, is available as 4.2_SIMPLIS_MDM_selfoscillating_flyback_converter_with_initial_transformer_design.sxsch in the zip archive of schematic files.In addition to the transformer magnetizing inductance, the other important inductive property of the transformer is its leakage, or stray, inductance. Calculating the leakage inductance in MDM is a more computationally intensive process than calculating the magnetizing inductance, and therefore this value is not displayed in the Status Window every time you change a parameter of your MDM model, but is instead calculated only once you click Finish. There are two ways to then see the leakage inductance:


The leakage inductance will also be displayed in the MDM Results Window after MDM post-processing.
Note that in the Level 3 model, the leakage inductance is distributed throughout the reluctance circuit. It is not all lumped together and reflected to the primary as in the Level 2 model.
As noted in the previous section, the different transformer levels vary quite bit in their internal structure. It can be expected that this will noticeably affect the simulation results in a circuit such as this self-oscillating converter. Examine now how the result look with each different model level:






Since the checkbox Write MDM generated model parameters to all lower level models? was checked when you created the model of this transformer in MDM, all of the model levels are consistent. The Level 3 model was created first from the physical model of the transformer in MDM, and then the Level 0, 1, and 2 models were extracted from it. Nevertheless, you can see differences in the results when simulating with each different model level. There are several things to note:
To set up and run post-processing,

You can see that both the magnetizing inductance - 6.529mH - and the leakage inductance - 19.189μH - are displayed at the top. Also, the transformer has a boxed volume of 64.218cm3.
First of all, you can see that the transformer losses are much larger than measured previously by the power probe, with a total of 998mW! Core losses account for most of that at 862mW with winding losses being 136mW. While it's clear that previously, without the post-processing, you were not taking core losses into account, the winding losses are still about 38 times higher than measured with just the DC winding resistance. While the combined DC bias and AC conduction losses are about 4mW, similar to what was measured without post-processing, the bulk of the winding losses are actually proximity losses with 131mW. To examine why that is, switch to the Losses by Winding tab of the Results Window:
As expected, you can see some turns heating up around the air gap. However the air gap is small in this design, and it is not affecting too many turns judging from this picture. It is especially not a large influence on the losses in the secondary windings which conduct more current than the primary. It can be concluded that the proximity losses are primarily driven by the winding arrangement, i.e. are produced mainly by the fields generated by the winding turns themselves, and not the air gap.
Switch to the Waveforms tab. Here, in the first plot, you can see the flux density in all three legs of the core, labeled LEFT, CENTER, and RIGHT. In the second plot the currents in each of the three windings are shown, and in the third, the winding voltages:
Magnetizing inductance as a function of current is plotted in the L vs. Current tab:
This characteristic may appear strange at first, showing that the transformer saturates rather quickly. However, note that the inductance characteristic is calculated up to the maximum flux density of the material, which in this case corresponds to a primary current of about 45A. Recall that the peak primary current in this example is much lower (less than 0.5A). To see the magnetizing inductance over the current range of interest,

You can see now that the transformer starts to saturate above a primary winding current of about 0.95A, which is well above the peak current in this example.
Now you will refine the design of the transformer to reduce the proximity losses. To do so,







The losses are now reduced even further, and compared to the initial design are by slightly more than 10% to 892mW. Winding losses have been reduced to 16mW and proximity losses are only 4mW! DC and AC conduction losses are larger due to the smaller total wire diameters used compared to the initial design, but this is more than compensated by the drop in proximity losses.
Switch to the Losses By Winding tab:
You can see almost no effect of the air gap on the winding losses here. Also, Secondary 1 is the reddest - because it conducts the highest current. The loss distribution is now driven by the conduction loss, not the proximity loss as was the case previously.
The changes made to the design have however not reduced the core losses. You will change to a design with much lower core losses in the next section.
Save the schematic as 4_myflyback_transformer2.sxch.
A complete schematic with the inductor design developed in this sub-section, set up for MDM post-processing, is available as 4.2_SIMPLIS_MDM_selfoscillating_flyback_converter_with_refined_transformer_design.sxsch in the zip archive of schematic files.