In the previous sections, you have learned the basics of working with SIMetrix/SIMPLIS. Next,
you will start building high-level models using a building block approach, adding onto the
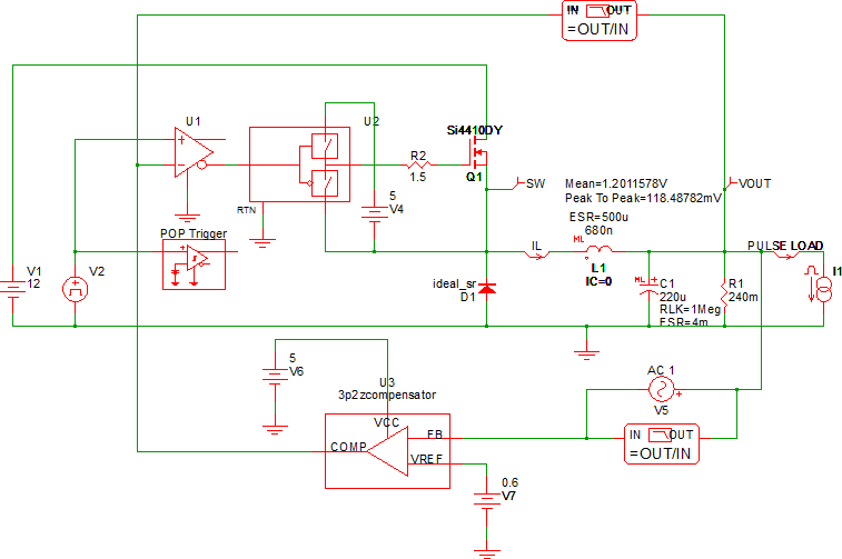
synchronous buck converter developed in the first four chapters.
In this chapter you will learn:
- How to parameterize symbols using expressions and the schematic command (F11)
window.
- How to select a POP Trigger schematic node.
- How SIMPLIS runs all three analyses in a specific order - POP, AC, Transient.
- How to add hierarchy to your design.
- How to determine the evaluated values for parameter statements.
When you complete this chapter, your schematic will look like: