In section 5.2 Set up a Load Transient Simulation, you modified the schematic to run a
pulse load test on the complete closed loop converter. The schematic completed in that section
is large and difficult to navigate. A natural progression is to add a level of hierarchy -
that is, modify the schematic to use sub-blocks, or child components,with each sub-block
representing some portion of the circuit, like the compensator.
SIMetrix/SIMPLIS has an
easy-to-use system for dividing schematics into sub-blocks. Each sub-block is called a
Schematic Component and is saved as an individual file containing both the schematic
and the symbol representing that sub-schematic. In this section you will create a schematic
component out of the compensator portion of the schematic.
Key Concepts
The following key concepts are addressed in
this section:
- Module ports define the electrical connections from the sub-schematic to the parent
schematic.
- Schematic component files are containers similar to schematics but with an additional
space reserved for the symbol.
- Symbols can be auto created by SIMetrix/SIMPLIS.
- After circuit blocks are divided into a hierarchy, you can create a truly modular design
by swapping blocks that have common functionality and a common symbol. The hierarchical
compensator block you create in this topic can also easily be used in other models.
What You Will Learn
In this section of the tutorial, you will
learn the following:
- How to add module ports to schematics.
- How to automatically create symbols for hierarchical components which connect to those
module ports.
- How to edit symbols using the symbol editor.
▲ back to top
5.3.1 Create
a Hierarchical Schematic Component From the Compensator
Creating a hierarchical block out of a working schematic
requires three major steps:
To get started, you will need the schematic from the last
section. You can download a schematic at this stage here: 12_SIMPLIS_tutorial_buck_converter.sxsch.
To add the module ports, rename them, and save the
schematic, follow these steps:
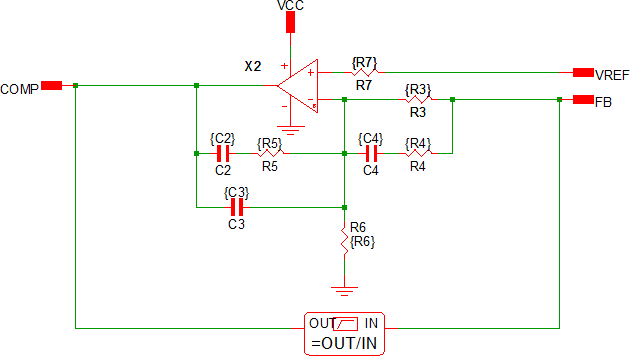
- Delete the power stage components until you have only the compensator symbols and wires
shown below:

- Using either the keyboard shortcut H or the menu selection, , add module ports to the two inputs, the output, and the power supply of
the OpAmp as shown below.
Note: As you place the module port symbols, you can press
F5 to rotate the ports as needed.

- To save your schematic component to a file, select .
Note: To keep your reusable blocks separate from the top-level schematics,
it is good practice to save your schematics to a sub-directory of your schematic
directory. This tutorial uses D:\SIMPLIS Tutorial for the schematic and a sub
directory, D:\SIMPLIS Tutorial\Modeling Blocks, for the schematic
components.
- Name your schematic component 3p2zcompensator.sxcmp.
Note: The compensator
schematic component file saved at this stage can be downloaded here:
3p2zcompensator_1.sxcmp.
- After saving your work, double click each module port and change its name to those in
the table below:
Compensator Module Port Names
| Port Function |
Port Name |
| Reference Input (+ input) |
VREF |
| Feedback Input (- input) |
FB |
| Compensator Output |
COMP |
| Power Supply Input |
VCC |
Result: When you finish renaming the module ports,
the schematic should look like the following:

- Save your schematic component using Ctrl+S. The compensator schematic component
file saved at this stage can be downloaded here: 3p2zcompensator_2.sxcmp.
▲ back to top
5.3.2 Create Symbol for Schematic
Component
With the compensator schematic open, select , or press
S to create a new symbol for this schematic.
Result: The symbol editor opens with an auto-created, default
symbol. This symbol has all the connectivity information and symbol properties to netlist
the underlying schematic correctly in
SIMetrix/SIMPLIS.

Note: The symbol pins are automatically placed on each
side of the symbol corresponding to the locations on the underlying schematic. For
example, the VCC port is on the top of the schematic and is also on the top of the
symbol.
5.3.3 Enlarge the Symbol
Although this symbol has all the needed electrical
functionality, it could use some modification to make the function of the underlying block
easier to see. In this next procedure, you will select the symbol pins and make the symbol
larger than the auto-created size.
To enlarge the symbol, follow these steps:
- Hold down the left mouse button and drag a box around the input pins on the right side
of the symbol. Make sure your box includes any portion of the VREF and FB text so these
elements will be selected.

Result: The symbol pins, symbol
pin text, and the vertical line on the right hand side are selected.

- Drag the selected portions of the symbol to the right 4 grid squares so your symbol
looks like the image below.

- Using the same technique as steps 1 and 2, select the FB pin, the FB pin
text and the horizontal line at the bottom of the symbol:

- Drag the selected portions of the symbol down two grid squares:

▲ back to top
5.3.4 Move Symbol Pins
Now that you have enlarged the symbol, you can move the pins to locations which will make
it easier to wire the components to the parent schematic. In the next procedure, you will
swap the positions of the
VREF and
FB pins, and center the pins on the
symbol.
- To move the VCC pin, select the pin and text with a box as show below:

Result: The VCC pin and VCC
text are selected.

Note: The 3p2zcompensator text is also selected but
this text is a symbol property and its position is controlled elsewhere. This symbol
property is set to be centered on top of the symbol, so it does not matter that it
is selected.
- Move the selected VCC pin to the right two grid squares, bringing it to the
center of the symbol.

- Using the same technique as in steps 1 and 2, move the COMP, VREF and
FB pins as shown in the diagram below:
Tip: It will be easier to
move the VREF and FB pins if you move the VREF pin before you move the FB
pin.

▲ back to top
5.3.5 Add Graphical
OpAmp Symbol
The final step in modifying the symbol is to add graphical lines which
describe the functionality of the underlying symbol. Although this step is completely
optional, these graphical elements are helpful for others to identify the function for
each block on your schematic.
Drawing lines on symbols works just like drawing wires
in the schematic editor. To add the lines, follow these basic guidelines:
- Double-click to start a line.
- Single-click to add a corner to a line.
- Right click or press Esc to end a line.
Using these techniques, draw graphical lines on the symbol so your symbol appears as
follows:

▲ back to top
5.3.6 Saving Symbols
As mentioned in the introduction to this section, symbols for
schematic components are saved to the schematic component file along with the schematic.
Other symbols for built-in parts, such as the resistor and waveform generator, are stored in
symbol libraries. The program knows that this symbol, however, is configured to be saved to
the schematic.
To save the symbol, follow these
steps:
- Type Ctrl+S.
- Click Ok.

▲ back to top
The compensator schematic component saved at this stage can be downloaded here: 3p2zcompensator.sxcmp.