The SIMetrix/SIMPLIS DVM (Design
Verification Module) automates the following tasks:
Executes multiple user-defined simulation tests.
Makes scalar measurements and checks those measurements vs. design
specifications.
Generates a comprehensive summary report with the following information:
Pass/fail status for individual tests
Links to tables of measured scalar and specification results
Links to graphical data for individual tests
Links to SIMetrix/SIMPLIS graph files which contain the raw simulation
data
DVM has built-in testplans, including
versions prepared for DC/DC and
AC/DC converters. DVM also
supports user-defined testplans that include configuration of both SIMetrix and
SIMPLIS simulation engines, analysis directives, component values, and other test
conditions. A properly configured schematic can also take advantage of the
sensitivity and worst case analysis features of DVM.
In this topic:
How DVM Works
To run DVM on a schematic, you need the
following:
A schematic prepared to run a DVM testplan.
A testplan compatible with the schematic.
Preparing a working schematic for use
with DVM involves the following:
Adding a DVM input source and output load symbol.
Adding a DVM control symbol.
Entering the design specifications for the input voltage and output load into the DVM
control symbol.
At this point you can select a built-in
testplan to run, as shown below.
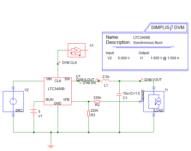
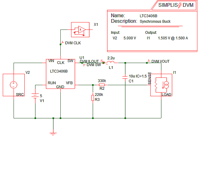
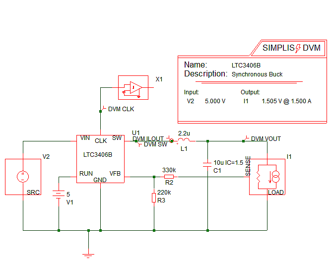
The schematic above is taken from the
DVM
Tutorial. This circuit uses the special DVM source and load symbols which allow you
to run the Built-In Sync Buck testplan. This testplan has tests for both transient and AC
analyses, and for this example, the Bode plot test is used. This test measures the converter
loop stability at the nominal input voltage and 100% full load values. These symbolic values
are explained in the Symbolic
Values topic.
*?@ Analysis
Objective
Source
Load
Label
Ac
BodePlot(OUTPUT:1)
Source(INPUT:1, Nominal)
Load(OUTPUT:1,100%)
Ac|BodePlot|Vin Nominal|100%
Load
DVM Slideshow
The following slideshow illustrates the
sequence of actions that DVM takes as it executes a single test from the Built-In Sync Buck
testplan. The test used for this example is the same BodePlot test described in the previous
section.
You can pause the slideshow by moving the mouse cursor over the images.
To go forward or back one slide, click the arrow links that appear when you mouse over
the slideshow.
Each slide number is shown in the bottom right-hand corner. You can jump to a particular
slide by clicking one of the gray squares at the bottom on the image. The current slide is
indicated by the white square.
1 of 13
Schematic Configured
for DVM
Configuration
Includes:
DVM Input Source Symbol
DVM Output Load Symbol
DVM Control Symbol
2 of 13
Run Built-In Sync
Buck Testplan
3 of 13
Select Tests to
Run
4 of 13
DVM Processes the Test Row:
Ac = AC Test Objective
Testplan Entry:
*?@ Analysis
Ac
5 of 13
BodePlot()
Configures DC source
Testplan Entry:
Objective
BodePlot(OUTPUT:1)
6 of 13
BodePlot()
Configures Bode-Type Load
Testplan Entry:
Objective
BodePlot(OUTPUT:1)
7 of 13
BodePlot()
Sets Analysis Directive
Testplan Entry:
Objective
BodePlot(OUTPUT:1)
8 of 13
DVM
Sets Source Voltage
Testplan Entry:
Source
Source(INPUT:1, Nominal)
9 of 13
Set the load to 100% of the full load value
Testplan Entry:
Load
LOAD(OUTPUT:1, 100%)
10 of 13
Label
Configures the Test Selection Dialog
Testplan Entry:
Label
Ac|BodePlot|Vin Nominal|100% Load
11 of 13
After
Configuring the Schematic,
DVM Launches the Simulation
12 of 13
DVM
Collects Graph Data,
Measures Scalars,
Compares Scalars to Specifications
13 of 13
After
all Tests Complete,
the Test Report Opens
Although the slideshow illustrates actions
that DVM takes for a single test from the built-in testplan, the DVM functionality
encompasses much more than just Bode plot testing. Built-in testplans for one-input,
one-output and one-input, two-output DC/DC converters are provided and include a full suite
of tests that designers often run on power supplies, including Step Line, Step Load, Input
and Output Impedance, and more.
Additionally a full suite of AC/DC tests are
available in the one-input, one-output and thee-input, one-output Built-In AC/DC
testplans.
For a full list of available tests, see the
the following topics:
DVM also provides the ability to customize
testplans to suit any design. For details about how to customize test plans, see Customizing
Testplans in the DVM Tutorial.
Test Report
Upon completion of the test suite, the DVM
generates an overview report that gives you a
high-level view comparing the circuit performance with its specifications (Full Power Assist
only). From the overview report, you can drill down to any individual test result and
examine measured results, static waveform graphics, and even the raw waveform data itself.
The Bode plot test report is shown below.
Text Conventions
The following text conventions are designed to help you
scan the content:
Bold text usually indicates something that you are to select on the screen or
to type on the keyboard. File names are also in bold.
Result information appears in green italic text to indicate what
should occur after you complete the instructions in a numbered step.
Result: Green italic text ...
Menu selections appear with a > separating the menu items. For
example,
File
>
Save Schematic
indicates the following instruction:
From the menu bar, click
File
and then
select
Save Schematic
.
A monospaced font indicates code that you enter in a
testplan.
The following table lists the default colours used by the built-in
script editor in SIMetrix/SIMPLIS.
Script Editor Colours
Item
Colour
Hex Code
Keyword
#0C69FF
Command
#FF0000
String
#800000
Double Quote String
#800080
Comment
#008080
Function
#008000
BIScript
#FF00FF
Note: Blue text indicating a function in the scripting language is not a hyperlink. All
hyperlinks are in blue but are also underlined.
To change the default colours in the Script Editor, follow these steps:
In the SIMetrix/SIMPLIS toolbar, click the "gear" icon ().
Result: The
Options/Preferences dialog opens.
Widen the window to show all the tabs, and then click the Text Editors tab
From the Item column select the editor that you want to view or change.
In the Colour column, double click any color and change it in the Choose Colour dialog
box.
Click Ok to dismiss the Choose Colour dialog and then click Ok again to
dismiss the Options/Preferences.