Track and Hold for Discrete Filters

The Track and Hold for Discrete Filters models an analog tracking sample and hold. Whenever the clock is high, the output voltage tracks the input voltage. When the clock transitions low, the output is held at the last sampled value. This behavior is different than the Sampler and Zero Order Hold, which samples on a TRIG edge. As with the other devices in the Discrete Time Filter category, the Track and Hold for Discrete Filters is compatible with the SIMPLIS POP and AC Analyses.

The information in this topic refers to the latest Track and Hold for Discrete Filters which was introduced in version 8.10. In versions prior to 8.10, a similar Track and Hold exists and has the same behavior as the new version. The new version is implemented in a library file as opposed to a templatescript, but the electrical behavior is identical. If you require a track and hold for use in versions prior to 8.10, the old Track and Hold for Discrete Filters can be placed from the part selector location: Obsolete > Digital Functions > Track and Hold for Discrete Time Filters (Obsolete) .

Related topics:

In this topic:

Model Name: Track and Hold for Discrete Filters
Simulator: This device is compatible with the SIMPLIS simulator.
Parts Selector Menu Location: Digital Functions > Discrete Time Filters
Symbol Library: simplis_discrete_time_filters.sxslb
Model Library: simplis_discrete_time_filters.lb
Subcircuit Name: SIMPLIS_DTF_TNH_Y__V2
Symbol:
 
Multiple Selections: Only one device at a time can be edited.

Editing the Track and Hold for Discrete Filters

To configure the Track and Hold for Discrete Filters, follow these steps:

  1. Double click the symbol on the schematic to open the editing dialog to the Parameters tab.
  2. Make the appropriate changes to the fields described in the table below the image.
Label Parameter Description
Acquisition Time Filter acquisition time in seconds
Initial Condition Initial condition of the Track and Hold output at time=0

Examples

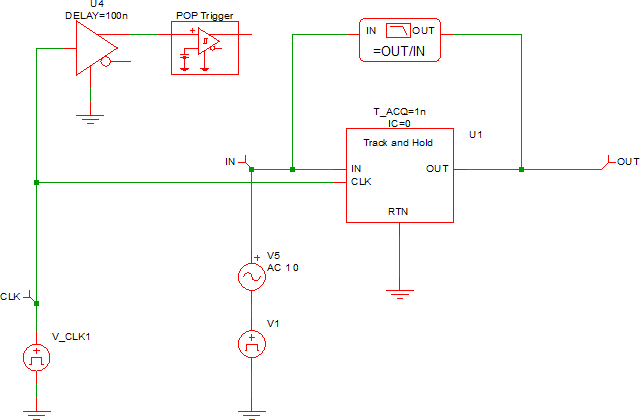
The test circuit used to generate the waveform examples in the next section can be downloaded here: simplis_038_tandhold_example.sxsch.

Waveforms

In the circuit example, a 100kHz sine wave with a 1V amplitude ( +/- 1V peak ) is applied to the input of the Track and Hold. The clock has a frequency of 1MHz and a duty cycle of 50%. The output voltage tracks the input voltage when the clock is high and holds the last input state when the clock transitions low.

The following AC waveforms confirm the DC gain is 0dB as expected. The phase change though a Track and Hold will change with the duty cycle of the applied clock.

Subcircuit Parameters

The subcircuit parameter names, data types, ranges, units, and descriptions are in the following table. The parameter names can be used to generate netlist entries for the device. For example, a valid Track and Hold for Discrete Filters netlist entry would be:

X$U1 28 0 0 0 SIMPLIS_DTF_TNH_Y__V2 vars: IC=0 T_ACQ=1n
Parameter Name Label Data Type Range Units Parameter Description
IC Initial Condition Number
  • 0
  • 1
none Initial condition of the Track and Hold output at time=0
T_ACQ Acquisition Time Number min: 1f s Filter acquisition time in seconds