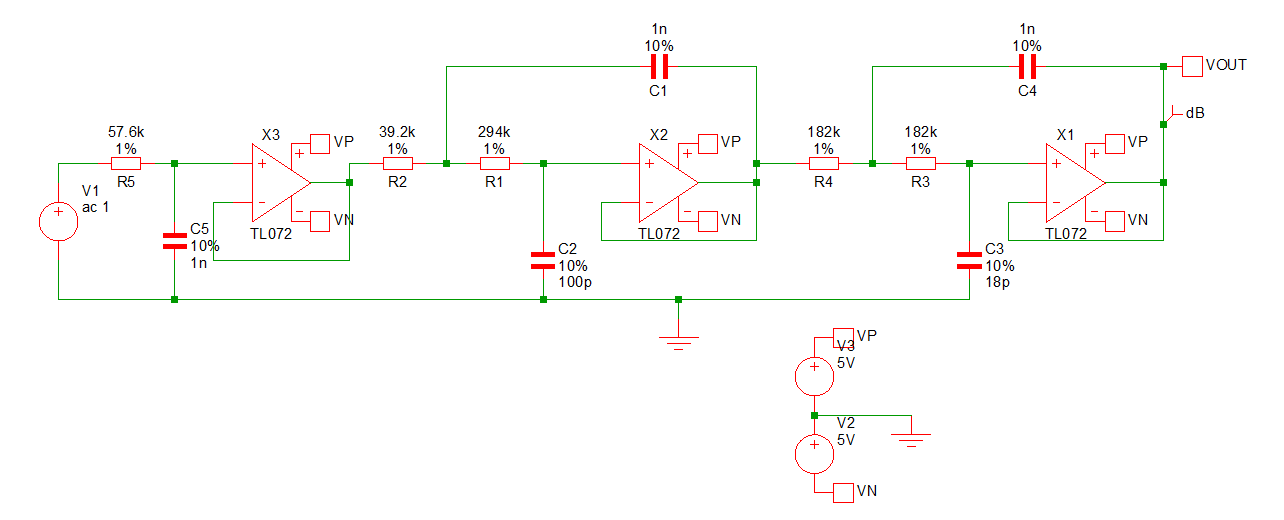
Consider the following active filter circuit.
This circuit can be found in EXAMPLES/MonteCarlo/cheb2.sxsch
The circuit is a 5th order low-pass 7kHz Chebyshev filter with a 0.23dB passband ripple specification. Its nominal response is:
This circuit is to be used in an application that requires the gain of the amplifier to remain within 3dB of the dc value from 0 to 6kHz. A 0.23dB ripple specification therefore seems a reasonable choice. Clearly though the tolerance of the capacitors and resistors may upset this. To investigate, a Monte Carlo analysis mat be performed. The standard part tolerances are 10% for capacitors and 1% for resistors. With the example circuit the tolerances are already applied but the procedure for doing this is as follows:
Start the analysis in the usual way. It should take less than 1 second to run.
The analysis will be repeated 100 times. Now plot the output of the filter in the usual way (
). The result is the following:
As can be seen, the specification is generally met. In the next section Sensitivity/Worst-case Example we will perform a worst-case analysis on the circuit which will show that there are extreme combinations of values that do not meet the spec.
| ◄ Monte Carlo, Sensitivity and Worst-case Analyses | Sensitivity/Worst-case Example ▶ |