Simplis Technologies Releases the Design Verification Module for Switching Power Supplies

Simplis Technologies, Inc. announces the release of the Design Verification Module, an add-on to the market leading SIMetrix / SIMPLIS simulation package. The Design Verification Module (DVM) enables a user to automate the execution of a suite of tests, compare the measured results with design performance specifications and generate a user-friendly test report summarizing the circuit performance of a switching power supply.

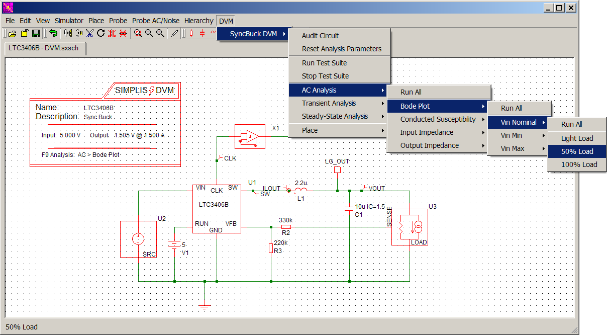
Configuration of an existing circuit for use with DVM generally takes less than five minutes and the automated test configuration can save hours of work. With a few clicks of the mouse, a designer can launch a test suite covering AC, Transient and Steady-State analyses, running over a hundred tests with no intervention required. Upon completion of the test suite, the Design Verification Module generates an overview report, giving the user a high level view of the circuit's performance compared to its specifications. From the overview report, a designer can drill down to any individual test result and examine measured results, static waveform graphics, and even the raw waveform data itself.

 

The Design Verification Module standard test plan includes (but is not limited to) the following:

  • AC Analysis:
    • Bode Plot
    • Conducted Susceptibility
    • Input Impedance
    • Output Impedance
  • Transient Analysis:
    • Step Load
    • Step Line
    • Startup
    • Short Circuit
  • Steady-State Analysis:
    • Periodic Operating Point
    • Line and Load Regulation

Tom Wilson, President of Simplis Technologies, observed, "In the hands of a capable designer, the Design Verification Module is a powerful tool that enables extensive testing of a circuit with far less manual configuration than ever before possible. Combined with a convenient, easy to read report, this add-on can quickly be adopted to improve the quality and reduce the cycle time of our customers' design and evaluation process."

Evaluation licenses for SIMPLIS DVM may be requested from the product evaluation page.

About SIMPLIS Technologies

SIMPLIS Technologies, Inc., headquartered in Portland, Oregon, is the technology leader in simulation software for the power electronics industry. SIMPLIS is the leading simulation engine for switched mode power supply design and has been rapidly adopted by leading OEM, power supply, and IC Controller manufacturers in recent years. It has become the standard for power supply system simulation and new product definition analysis.

Contact Information

SIMPLIS Technologies, Inc.
PO Box 40084
Portland, OR 97240-0084
Phone: 503 766 3928
Fax: 503 296 5674
Email: info@simplistechnologies.com