back to overview ▲

» DVM Test Report: VOUT=0.6V|Bode Plot|Vin Maximum|50% Load

Test Details
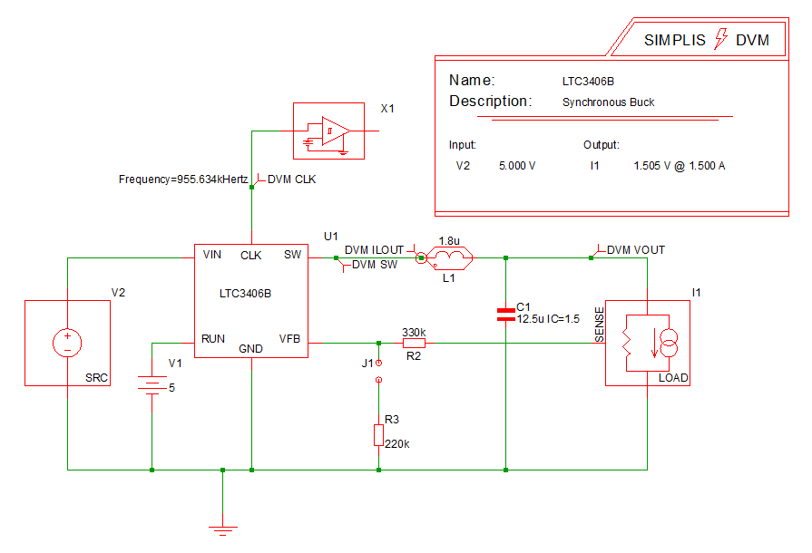
Schematic 6.3_LTC3406B - DVM ADVANCED.sxsch
Test VOUT=0.6V|Bode Plot|Vin Maximum|50% Load
Date / Time 12/10/2015 5:54 PM
Report Directory use_jumpers\VOUT=0.6V\BodePlot\Vin Maximum\50% Load
Log File report.txt
Screenshot schematic.png
Status FAIL
Simulator simplis
Deck input.deck
Init input.deck.init
Measured Scalar Values
Efficiency 76.7746%
Frequency(CLK) 955.697k
gain_crossover_freq 19.9547k
gain_margin 33.8124
ILOAD
AVG
301.724m
MIN
300.497m
MAX
302.474m
RMS
301.724m
PK2PK
1.97741m
ISRC
AVG
43.2657m
MIN
465.564u
MAX
559.124m
RMS
122.249m
PK2PK
558.659m
min_phase 39.869
min_phase_freq 19.9547k
phase_crossover_freq 335.599k
phase_margin 39.8687
Power(LOAD) 182.683m
Power(SRC) 237.946m
VLOAD
AVG
605.46m
MIN
602.998m
MAX
606.966m
RMS
605.461m
PK2PK
3.96798m
VSRC
AVG
5.49996
MIN
5.49944
MAX
5.5
RMS
5.49996
PK2PK
558.659u
Measured Spec Values
Max_VLOAD PASS: Max. Output1 Voltage (606.966m) is less than or equal to Max. Output1 Voltage Spec (1.58025)
Min_VLOAD FAIL: Min. Output1 Voltage (602.998m) is not greater than or equal to Min. Output1 Voltage Spec (1.42975)
min_gain_margin PASS: Gain Margin (33.8124) is greater than Min. Gain Margin (12)
min_phase_margin PASS: Phase Margin (39.8687) is greater than Min. Phase Margin (35)
Bode Plot
GAIN
PHASE
SXGPH File simplis_ac4_197.sxgph
LOAD
VLOAD
ILOAD
SXGPH File simplis_pop5_180.sxgph
SRC
VSRC
ISRC
SXGPH File simplis_pop5_170.sxgph
default
CLK
ILOUT
SW
VOUT
SXGPH File simplis_pop5_175.sxgph
Other SXGPH Files
clock#pop simplis_pop5_162.sxgph