back to overview ▲

» DVM Test Report: Post-Process w 2 Scalars and 2 Specs

Test Details
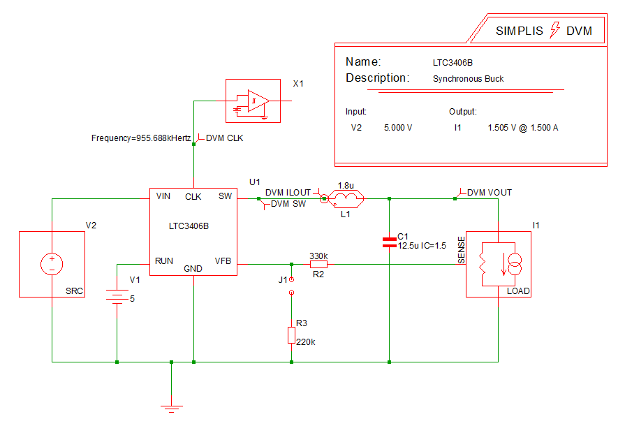
Schematic 6.3_LTC3406B - DVM ADVANCED.sxsch
Test Post-Process w 2 Scalars and 2 Specs
Date / Time 12/10/2015 5:58 PM
Report Directory scripting\Post-Processw 2 Scalars and 2 Specs
Log File report.txt
Screenshot schematic.png
Status FAIL
Simulator simplis
Deck input.deck
Init input.deck.init
Measured Scalar Values
Frequency(CLK) 955.688k
gain_crossover_freq 18.3383k
gain_margin 33.7095
ILOAD
AVG
603.439m
MIN
600.632m
MAX
605.224m
RMS
603.441m
PK2PK
4.59272m
ISRC
AVG
101.745m
MIN
465.682u
MAX
831.192m
RMS
254.453m
PK2PK
830.727m
min_phase 54.3004
min_phase_freq 18.3383k
my_2pi 6.2831853
my_pi 3.1415927
phase_crossover_freq 346.054k
phase_margin 54.2129
VLOAD
AVG
605.449m
MIN
602.632m
MAX
607.24m
RMS
605.451m
PK2PK
4.608m
VSRC
AVG
5.4999
MIN
5.49917
MAX
5.5
RMS
5.4999
PK2PK
830.727u
Measured Spec Values
is_value_2pi FAIL: 3.1415927 is not 2*pi
is_value_pi PASS: 3.1415927 is pi
LOAD
VLOAD
ILOAD
SXGPH File simplis_pop6_229.sxgph
Bode Plot
GAIN
PHASE
SXGPH File simplis_ac6_246.sxgph
SRC
VSRC
ISRC
SXGPH File simplis_pop6_219.sxgph
default
CLK
ILOUT
SW
VOUT
SXGPH File simplis_pop6_224.sxgph
Other SXGPH Files
clock#pop simplis_pop6_211.sxgph