back to overview ▲

» DVM Test Report: Transient|Pulse Line|50% Load|Vin Minimum to Vin Maximum

Test Details
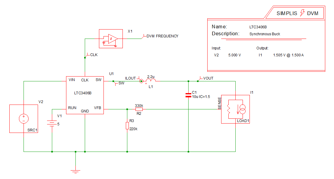
Schematic LTC3406B - DVM ADVANCED.sxsch
Test Transient|Pulse Line|50% Load|Vin Minimum to Vin Maximum
Date / Time 12/10/2015 5:42 PM
Report Directory pulseload_pulseline\Transient\PulseLine\50% Load\Vin Minimum to Vin Maximum
Log File report.txt
Screenshot schematic.png
Status PASS
Simulator simplis
Deck input.deck
Init input.deck.init
Measured Scalar Values
ILOAD1
MIN
713.737m
MAX
763.02m
ILOAD1_in_reg
AVG
750.501m
MIN
748.431m
MAX
752.322m
RMS
750.502m
PK2PK
3.8912m
ISRC1
MIN
353.385u
MAX
1.14671
Overshoot_VLOAD1 1.53112
sw_freq 955.653k
Undershoot_VLOAD1 1.43223
VLOAD1
MIN
1.43223
MAX
1.53112
VLOAD1_in_reg
AVG
1.506
MIN
1.50185
MAX
1.50966
RMS
1.506
PK2PK
7.80832m
vout1_recovery_time_1 never left regulation
vout1_recovery_time_2 never left regulation
VSRC1
MIN
4.49895
MAX
5.5
Measured Spec Values
Max_VLOAD1_in_reg PASS: Max. Output1 Voltage in Reg. (1.50966) is less than or equal to Max. Output1 Voltage Spec (1.58025)
Min_VLOAD1_in_reg PASS: Min. Output1 Voltage in Reg. (1.50185) is greater than or equal to Min. Output1 Voltage Spec (1.42975)
Overshoot_VLOAD1 PASS: Max. Output1 Voltage (1.53112) is less than or equal to Max. Output1 Voltage Spec (1.58025)
Pk2Pk_VLOAD1_in_reg PASS: Pk-to-Pk Output1 Voltage in Reg. (7.80832m) is less than or equal to Max. Output1 Voltage Spec (20m)
Undershoot_VLOAD1 PASS: Min. Output1 Voltage (1.43223) is greater than or equal to Min. Undershoot Output1 Voltage Spec (1.42975)
LOAD1
VLOAD1
ILOAD1
SXGPH File simplis_tran2_59.sxgph
SRC1
VSRC1
ISRC1
SXGPH File simplis_tran2_54.sxgph
default
FREQUENCY
SXGPH File simplis_tran2_37.sxgph
Other SXGPH Files
clock#tran simplis_tran2_42.sxgph