back to overview ▲

» DVM Test Report: Efficiency and Loop Characterization|Vin Nominal|90% Load

Test Details
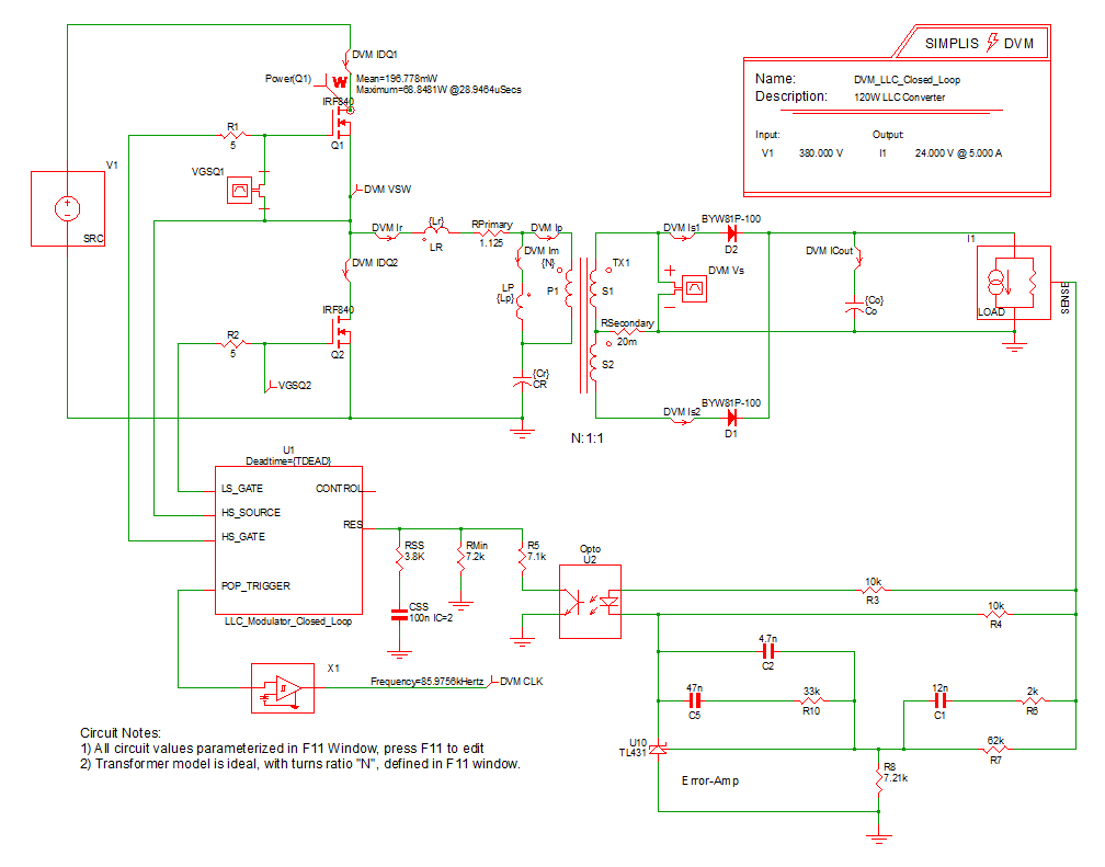
Schematic 8.2_LLC Closed Loop.sxsch
Test Efficiency and Loop Characterization|Vin Nominal|90% Load
Date / Time 12/10/2015 6:09 PM
Report Directory measure_loop_param\Efficiencyand Loop Characterization\Vin Nominal\90% Load
Log File report.txt
Screenshot schematic.png
Status PASS
Simulator simplis
Deck input.deck
Init input.deck.init
Measured Scalar Values
Efficiency 95.3353%
eta_nom 95.3353%
Frequency(CLK) 85.7447k
gain_crossover_freq 4.861k
gain_margin 17.4492
gmargin_nom 17.4492
gxover_nom 4.861k
ILOAD
AVG
4.51692
MIN
4.50847
MAX
4.52198
RMS
4.51692
PK2PK
13.5038m
iload_nom 4.51692
ISRC
AVG
300.409m
MIN
-536.321m
MAX
1.08473
RMS
544.323m
PK2PK
1.62105
min_phase 42.1321
min_phase_freq 4.861k
phase_crossover_freq 16.1675k
phase_margin 41.7743
pmargin_nom 41.7743
Power(LOAD) 108.802
Power(SRC) 114.126
sw_freq_nom 85.7447k
VLOAD
AVG
24.0877
MIN
24.0428
MAX
24.1146
RMS
24.0877
PK2PK
71.7912m
VSRC
AVG
379.97
MIN
379.892
MAX
380.054
RMS
379.97
PK2PK
162.105m
Measured Spec Values
Max_VLOAD PASS: Max. Output1 Voltage (24.1146) is less than or equal to Max. Output1 Voltage Spec (25.2)
Min_VLOAD PASS: Min. Output1 Voltage (24.0428) is greater than or equal to Min. Output1 Voltage Spec (22.8)
min_gain_margin PASS: Gain Margin (17.4492) is greater than Min. Gain Margin (12)
min_phase_margin PASS: Phase Margin (41.7743) is greater than Min. Phase Margin (35)
Bode Plot
GAIN
PHASE
SXGPH File simplis_ac13_774.sxgph
LOAD
VLOAD
ILOAD
SXGPH File simplis_pop13_740.sxgph
SRC
VSRC
ISRC
SXGPH File simplis_pop13_730.sxgph
Primary
IDQ1
IDQ2
Im
Ip
Ir
VSW
SXGPH File simplis_pop13_721.sxgph
Secondary
CLK
ICout
Is1
Is2
Vs
SXGPH File simplis_pop13_735.sxgph
Other SXGPH Files
default#763#pop simplis_pop13_763.sxgph
Modulator#pop simplis_pop13_768.sxgph