back to overview ▲

» DVM Test Report: Efficiency and Loop Characterization|Vin Nominal|80% Load

Test Details
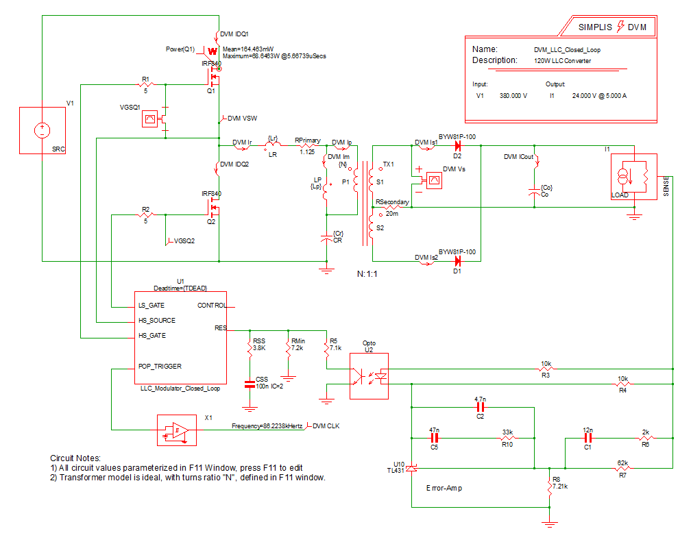
Schematic 8.2_LLC Closed Loop.sxsch
Test Efficiency and Loop Characterization|Vin Nominal|80% Load
Date / Time 12/10/2015 6:09 PM
Report Directory measure_loop_param\Efficiencyand Loop Characterization\Vin Nominal\80% Load
Log File report.txt
Screenshot schematic.png
Status PASS
Simulator simplis
Deck input.deck
Init input.deck.init
Measured Scalar Values
Efficiency 95.4629%
eta_nom 95.4629%
Frequency(CLK) 85.9756k
gain_crossover_freq 4.8918k
gain_margin 18.7152
gmargin_nom 18.7152
gxover_nom 4.8918k
ILOAD
AVG
4.01579
MIN
4.00911
MAX
4.01983
RMS
4.01579
PK2PK
10.7109m
iload_nom 4.01579
ISRC
AVG
266.766m
MIN
-536.048m
MAX
994.216m
RMS
499.056m
PK2PK
1.53026
min_phase 41.8679
min_phase_freq 4.8918k
phase_crossover_freq 17.6787k
phase_margin 41.5114
pmargin_nom 41.5114
Power(LOAD) 96.7481
Power(SRC) 101.346
sw_freq_nom 85.9756k
VLOAD
AVG
24.0919
MIN
24.052
MAX
24.116
RMS
24.0919
PK2PK
64.0258m
VSRC
AVG
379.973
MIN
379.901
MAX
380.054
RMS
379.973
PK2PK
153.026m
Measured Spec Values
Max_VLOAD PASS: Max. Output1 Voltage (24.116) is less than or equal to Max. Output1 Voltage Spec (25.2)
Min_VLOAD PASS: Min. Output1 Voltage (24.052) is greater than or equal to Min. Output1 Voltage Spec (22.8)
min_gain_margin PASS: Gain Margin (18.7152) is greater than Min. Gain Margin (12)
min_phase_margin PASS: Phase Margin (41.5114) is greater than Min. Phase Margin (35)
Bode Plot
GAIN
PHASE
SXGPH File simplis_ac12_714.sxgph
LOAD
VLOAD
ILOAD
SXGPH File simplis_pop12_680.sxgph
SRC
VSRC
ISRC
SXGPH File simplis_pop12_670.sxgph
Primary
IDQ1
IDQ2
Im
Ip
Ir
VSW
SXGPH File simplis_pop12_661.sxgph
Secondary
CLK
ICout
Is1
Is2
Vs
SXGPH File simplis_pop12_675.sxgph
Other SXGPH Files
Modulator#pop simplis_pop12_708.sxgph
default#703#pop simplis_pop12_703.sxgph