back to overview ▲

» DVM Test Report: Efficiency and Loop Characterization|Vin Nominal|5% Load

Test Details
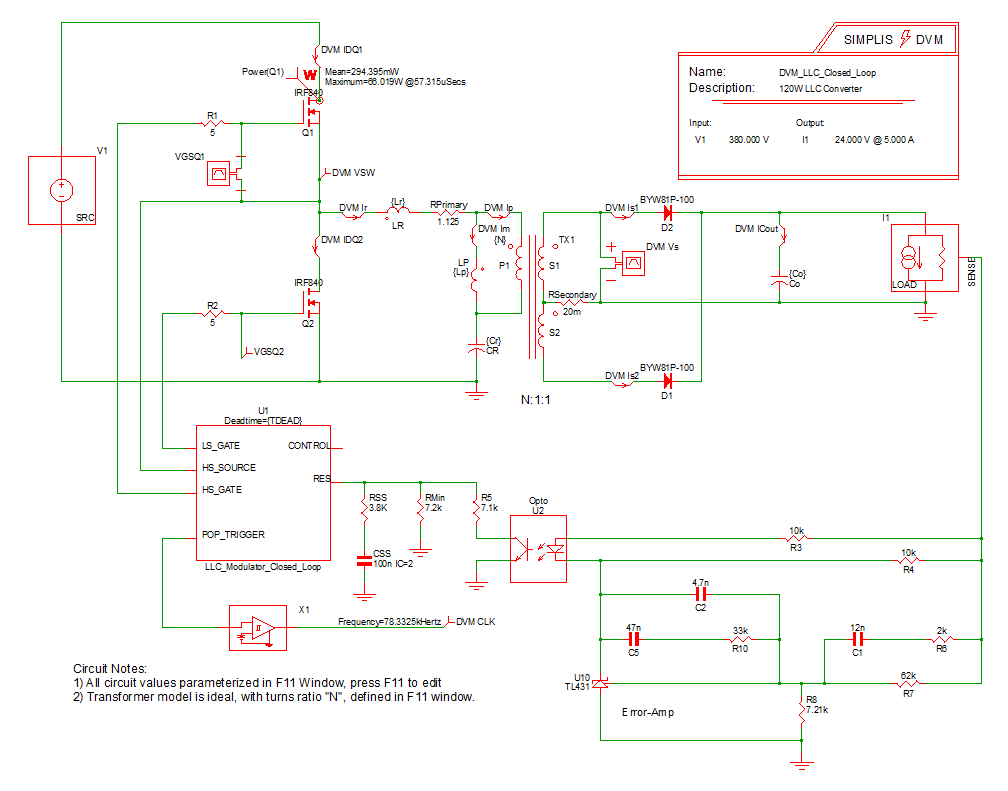
Schematic 8.2_LLC Closed Loop.sxsch
Test Efficiency and Loop Characterization|Vin Nominal|5% Load
Date / Time 12/10/2015 6:06 PM
Report Directory measure_loop_param\Efficiencyand Loop Characterization\Vin Nominal\5% Load
Log File report.txt
Screenshot schematic.png
Status PASS
Simulator simplis
Deck input.deck
Init input.deck.init
Measured Scalar Values
Efficiency 94.0099%
eta_nom 94.0099%
Frequency(CLK) 90.4668k
gain_crossover_freq 445.573
gain_margin 30.9799
gmargin_nom 30.9799
gxover_nom 445.573
ILOAD
AVG
251.495m
MIN
251.467m
MAX
251.539m
RMS
251.495m
PK2PK
71.9745u
iload_nom 251.495m
ISRC
AVG
16.9771m
MIN
-511.272m
MAX
519.975m
RMS
220.696m
PK2PK
1.03125
min_phase 97.3623
min_phase_freq 91.7776
phase_crossover_freq 44.134k
phase_margin 113.117
pmargin_nom 113.117
Power(LOAD) 6.06027
Power(SRC) 6.44642
sw_freq_nom 90.4668k
VLOAD
AVG
24.097
MIN
24.0944
MAX
24.1009
RMS
24.097
PK2PK
6.46275m
VSRC
AVG
379.998
MIN
379.948
MAX
380.051
RMS
379.998
PK2PK
103.125m
Measured Spec Values
Max_VLOAD PASS: Max. Output1 Voltage (24.1009) is less than or equal to Max. Output1 Voltage Spec (25.2)
Min_VLOAD PASS: Min. Output1 Voltage (24.0944) is greater than or equal to Min. Output1 Voltage Spec (22.8)
min_gain_margin PASS: Gain Margin (30.9799) is greater than Min. Gain Margin (12)
min_phase_margin PASS: Phase Margin (113.117) is greater than Min. Phase Margin (35)
Bode Plot
GAIN
PHASE
SXGPH File simplis_ac1_54.sxgph
LOAD
VLOAD
ILOAD
SXGPH File simplis_pop1_20.sxgph
SRC
VSRC
ISRC
SXGPH File simplis_pop1_10.sxgph
Primary
IDQ1
IDQ2
Im
Ip
Ir
VSW
SXGPH File simplis_pop1_1.sxgph
Secondary
CLK
ICout
Is1
Is2
Vs
SXGPH File simplis_pop1_15.sxgph
Other SXGPH Files
default#43#pop simplis_pop1_43.sxgph
Modulator#pop simplis_pop1_48.sxgph