| Test Details | |
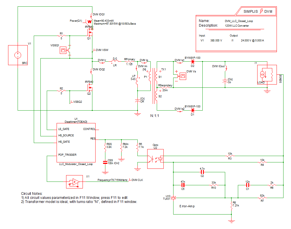
| Schematic | 8.2_LLC Closed Loop.sxsch |
| Test | Efficiency and Loop Characterization|Vin Minimum|40% Load |
| Date / Time | 12/10/2015 6:15 PM |
| Report Directory | measure_loop_param\Efficiencyand Loop Characterization\Vin Minimum\40% Load |
| Log File | report.txt |
| Screenshot | schematic.png |
| Status | PASS |
| Simulator | simplis |
| Deck | input.deck |
| Init | input.deck.init |
| Measured Scalar Values | |
| Efficiency | 95.7939% |
| eta_min | 95.7939% |
| Frequency(CLK) | 79.5724k |
| gain_crossover_freq | 4.8037k |
| gain_margin | 25.1213 |
| gmargin_min | 25.1213 |
| gxover_min | 4.8037k |
| ILOAD | AVG 2.00835 MIN 2.00668 MAX 2.00972 RMS 2.00835 PK2PK 3.04782m |
| iload_min | 2.00835 |
| ISRC | AVG 140.356m MIN -571.606m MAX 692.871m RMS 350.929m PK2PK 1.26448 |
| min_phase | 46.3592 |
| min_phase_freq | 4.8037k |
| phase_crossover_freq | 27.9407k |
| phase_margin | 46.1121 |
| pmargin_min | 46.1121 |
| Power(LOAD) | 48.3912 |
| Power(SRC) | 50.5159 |
| sw_freq_min | 79.5724k |
| VLOAD | AVG 24.0949 MIN 24.075 MAX 24.1112 RMS 24.0949 PK2PK 36.2586m |
| VSRC | AVG 359.986 MIN 359.931 MAX 360.057 RMS 359.986 PK2PK 126.448m |
| Measured Spec Values | |
| Max_VLOAD | PASS: Max. Output1 Voltage (24.1112) is less than or equal to Max. Output1 Voltage Spec (25.2) |
| Min_VLOAD | PASS: Min. Output1 Voltage (24.075) is greater than or equal to Min. Output1 Voltage Spec (22.8) |
| min_gain_margin | PASS: Gain Margin (25.1213) is greater than Min. Gain Margin (12) |
| min_phase_margin | PASS: Phase Margin (46.1121) is greater than Min. Phase Margin (35) |
![]() Bode Plot
GAIN
PHASE
|
|
| SXGPH File | simplis_ac36_2154.sxgph |
![]() LOAD
VLOAD
ILOAD
|
|
| SXGPH File | simplis_pop36_2120.sxgph |
![]() SRC
ISRC
VSRC
|
|
| SXGPH File | simplis_pop36_2110.sxgph |
![]() Primary
IDQ1
IDQ2
Im
Ip
Ir
VSW
|
|
| SXGPH File | simplis_pop36_2101.sxgph |
![]() Secondary
CLK
ICout
Is1
Is2
Vs
|
|
| SXGPH File | simplis_pop36_2115.sxgph |
| Other SXGPH Files | |
| default#2143#pop | simplis_pop36_2143.sxgph |
| Modulator#pop | simplis_pop36_2148.sxgph |