back to overview ▲

» DVM Test Report: Efficiency and Loop Characterization|Vin Minimum|15% Load

Test Details
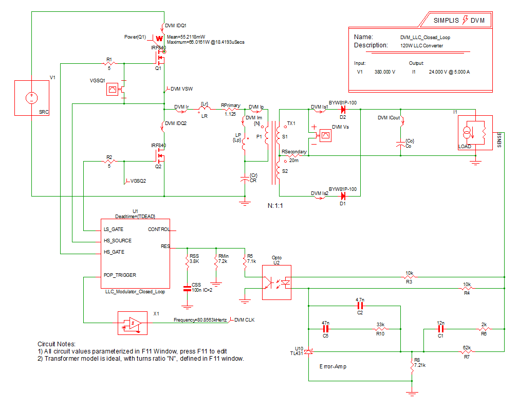
Schematic 8.2_LLC Closed Loop.sxsch
Test Efficiency and Loop Characterization|Vin Minimum|15% Load
Date / Time 12/10/2015 6:14 PM
Report Directory measure_loop_param\Efficiencyand Loop Characterization\Vin Minimum\15% Load
Log File report.txt
Screenshot schematic.png
Status PASS
Simulator simplis
Deck input.deck
Init input.deck.init
Measured Scalar Values
Efficiency 95.4181%
eta_min 95.4181%
Frequency(CLK) 80.4204k
gain_crossover_freq 4.33243k
gain_margin 26.59
gmargin_min 26.59
gxover_min 4.33243k
ILOAD
AVG
753.473m
MIN
753.232m
MAX
753.76m
RMS
753.473m
PK2PK
528.069u
iload_min 753.473m
ISRC
AVG
52.8774m
MIN
-574.329m
MAX
579.538m
RMS
277.052m
PK2PK
1.15387
min_phase 63.9979
min_phase_freq 4.33243k
phase_crossover_freq 32.444k
phase_margin 63.6871
pmargin_min 63.6871
Power(LOAD) 18.1563
Power(SRC) 19.0282
sw_freq_min 80.4204k
VLOAD
AVG
24.0968
MIN
24.0893
MAX
24.1058
RMS
24.0969
PK2PK
16.5182m
VSRC
AVG
359.995
MIN
359.942
MAX
360.057
RMS
359.995
PK2PK
115.387m
Measured Spec Values
Max_VLOAD PASS: Max. Output1 Voltage (24.1058) is less than or equal to Max. Output1 Voltage Spec (25.2)
Min_VLOAD PASS: Min. Output1 Voltage (24.0893) is greater than or equal to Min. Output1 Voltage Spec (22.8)
min_gain_margin PASS: Gain Margin (26.59) is greater than Min. Gain Margin (12)
min_phase_margin PASS: Phase Margin (63.6871) is greater than Min. Phase Margin (35)
Bode Plot
GAIN
PHASE
SXGPH File simplis_ac31_1854.sxgph
LOAD
VLOAD
ILOAD
SXGPH File simplis_pop31_1820.sxgph
SRC
ISRC
VSRC
SXGPH File simplis_pop31_1810.sxgph
Primary
IDQ1
IDQ2
Im
Ip
Ir
VSW
SXGPH File simplis_pop31_1801.sxgph
Secondary
CLK
ICout
Is1
Is2
Vs
SXGPH File simplis_pop31_1815.sxgph
Other SXGPH Files
default#1843#pop simplis_pop31_1843.sxgph
Modulator#pop simplis_pop31_1848.sxgph