back to overview ▲

» DVM Test Report: Efficiency and Loop Characterization|Vin Maximum|60% Load

Test Details
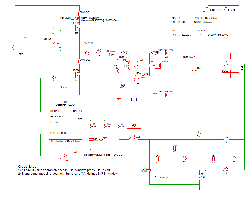
Schematic 8.2_LLC Closed Loop.sxsch
Test Efficiency and Loop Characterization|Vin Maximum|60% Load
Date / Time 12/10/2015 6:12 PM
Report Directory measure_loop_param\Efficiencyand Loop Characterization\Vin Maximum\60% Load
Log File report.txt
Screenshot schematic.png
Status PASS
Simulator simplis
Deck input.deck
Init input.deck.init
Measured Scalar Values
Efficiency 95.7362%
eta_max 95.7362%
Frequency(CLK) 94.7282k
gain_crossover_freq 4.83157k
gain_margin 24.2796
gmargin_max 24.2796
gxover_max 4.83157k
ILOAD
AVG
3.01236
MIN
3.00861
MAX
3.01442
RMS
3.01236
PK2PK
5.80561m
iload_max 3.01236
ISRC
AVG
189.579m
MIN
-632.395m
MAX
815.909m
RMS
407.292m
PK2PK
1.4483
min_phase 67.0477
min_phase_freq 4.83157k
phase_crossover_freq 28.4384k
phase_margin 66.8014
pmargin_max 66.8014
Power(LOAD) 72.5823
Power(SRC) 75.8149
sw_freq_max 94.7282k
VLOAD
AVG
24.0948
MIN
24.065
MAX
24.1112
RMS
24.0949
PK2PK
46.233m
VSRC
AVG
399.981
MIN
399.918
MAX
400.063
RMS
399.981
PK2PK
144.83m
Measured Spec Values
Max_VLOAD PASS: Max. Output1 Voltage (24.1112) is less than or equal to Max. Output1 Voltage Spec (25.2)
Min_VLOAD PASS: Min. Output1 Voltage (24.065) is greater than or equal to Min. Output1 Voltage Spec (22.8)
min_gain_margin PASS: Gain Margin (24.2796) is greater than Min. Gain Margin (12)
min_phase_margin PASS: Phase Margin (66.8014) is greater than Min. Phase Margin (35)
Bode Plot
GAIN
PHASE
SXGPH File simplis_ac24_1434.sxgph
LOAD
ILOAD
VLOAD
SXGPH File simplis_pop24_1400.sxgph
SRC
VSRC
ISRC
SXGPH File simplis_pop24_1390.sxgph
Primary
IDQ1
IDQ2
Im
Ip
Ir
VSW
SXGPH File simplis_pop24_1381.sxgph
Secondary
CLK
ICout
Is1
Is2
Vs
SXGPH File simplis_pop24_1395.sxgph
Other SXGPH Files
default#1423#pop simplis_pop24_1423.sxgph
Modulator#pop simplis_pop24_1428.sxgph