| Test Details | |
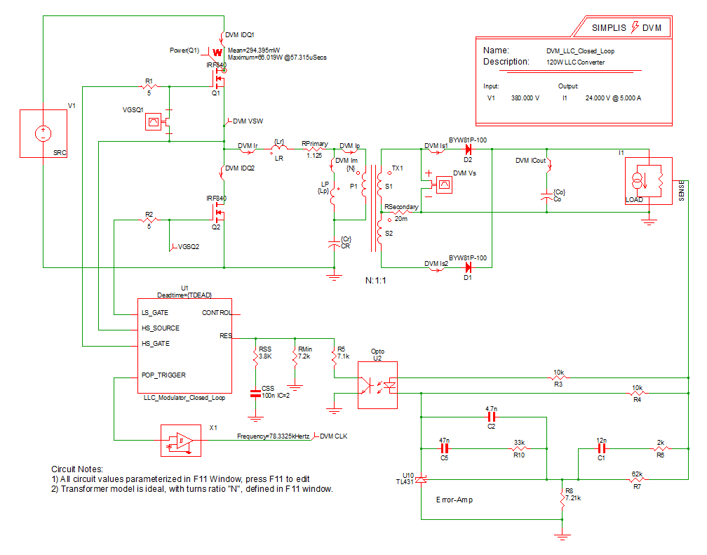
| Schematic | 8.2_LLC Closed Loop.sxsch |
| Test | Efficiency and Loop Characterization|Gain Crossover Frequency |
| Date / Time | 12/10/2015 6:17 PM |
| Report Directory | measure_loop_param\Efficiencyand Loop Characterization\Gain Crossover Frequency |
| Log File | report.txt |
| Screenshot | schematic.png |
| Status | SKIP |
| Simulator | N/A |
![]() Gain Crossover Frequency
VIN Maximum
VIN Minimum
VIN Nominal
|
|
| SXGPH File | global_2528.sxgph |